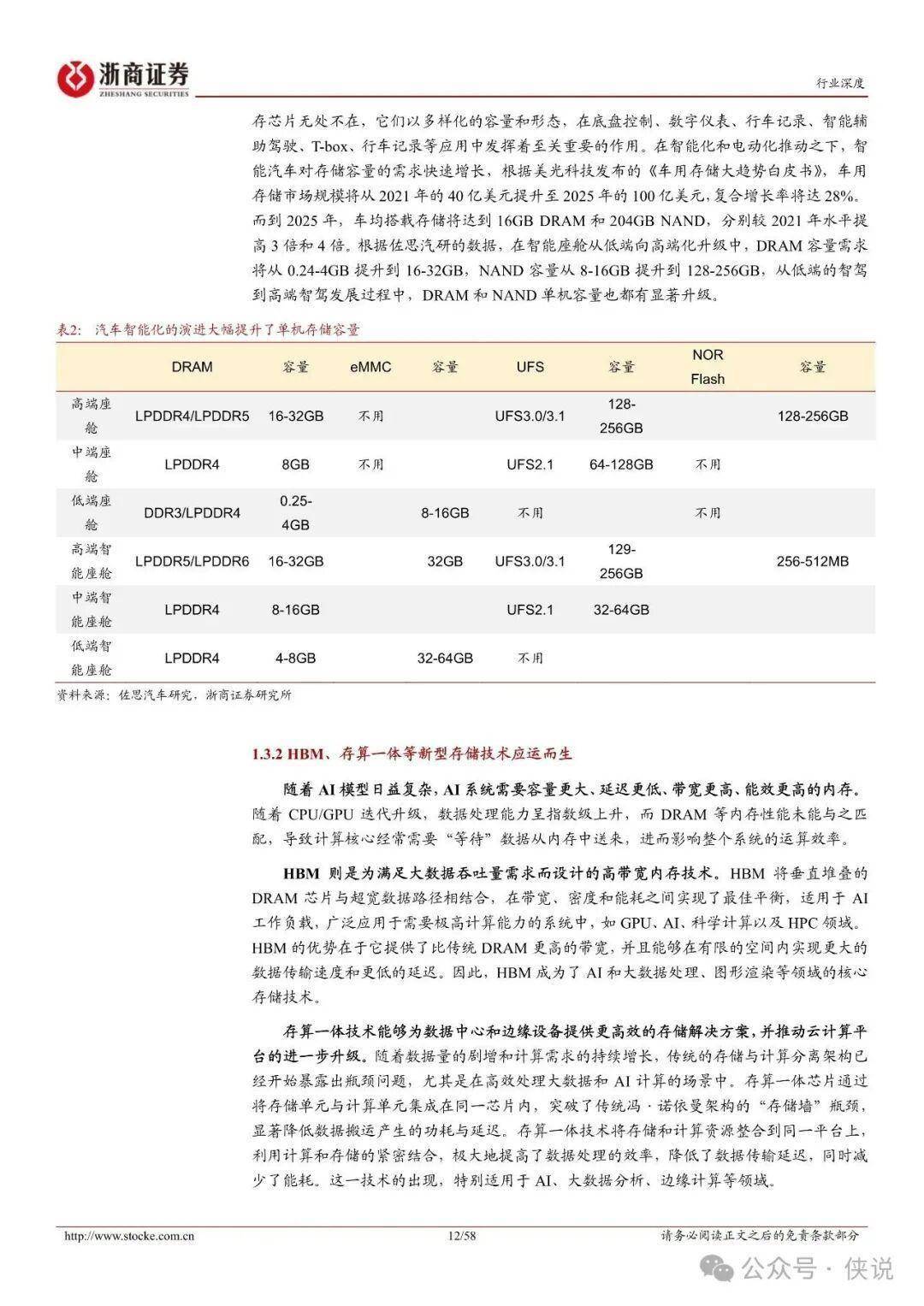
存储行业深度报告:AI纪元,存赢未来
AI算力的爆发式增长正驱动存储行业进入超级成长周期,从云端到端侧双向重塑需求,推动行业向高性能、大容量、低功耗升级。2025年全球存储市场规模达2633亿美元,预计2029年增至4071亿美元,年复合增长率11.5%,服务器成为最大应用领域,AI端侧(AI手机、AIPC等)增速领跑。
技术层面, HBM(高带宽存储器)、存算一体等新型技术应运而生,解决传统存储与AI算力不匹配的瓶颈。HBM凭借高带宽、低延迟优势,成为AI服务器核心部件,2024-2029年出货容量预计从10Eb增至44Eb;存算一体技术突破冯·诺依曼架构限制,降低数据搬运功耗与延迟,适用于AI、大数据分析等场景。
竞争格局呈现“头部主导+本土崛起”特征, DRAM、NAND Flash市场由国际巨头垄断,但长鑫存储、长江存储等本土企业实现技术突破,加速国产替代。A股相关标的表现亮眼, 德明利、佰维存储、江波龙等企业凭借技术优势与客户资源,在高附加值领域持续突破,成为行业成长的核心力量。
本篇太侠分享的是《存储行业深度报告:AI纪元,存赢未来》
报告目录:
1. AI算力提升多元化存力需求
2. 市场需求:AI驱动,超级成长
3. 竞争格局:头部主导、本土崛起
4. 重点企业分析
5. 风险提示
#存储行业#AI存储#市场趋势#龙头企业#半导体
报告预览如下(末尾下载通道):





















