2026年AI漫剧视频模型行业白皮书
2026 年,AI 漫剧已从产能井喷转向质量竞争与价值深化,成为数字内容产业高增长赛道。
生数科技与 AI 新榜联合发布《AI 漫剧视频模型行业白皮书》,系统拆解行业现状、生产变革、技术架构与标准化方向,为行业规范化、工业化发展提供全链路指引。
行业呈现规模与技术双突破态势。政策层面,“十五五” 数字漫画产业规划明确支持 AIGC内容,推动行业向精品化、全球化、合规化转型。市场端,2025 年行业规模预计达 168 亿元,出海成第二增长曲线;技术端,AI 使制作成本降 50%-75%,周期压缩至 8-15 天,人机协作成为主流。产业格局重塑,小团队可实现规模化量产,商业模式转向低成本快迭代。
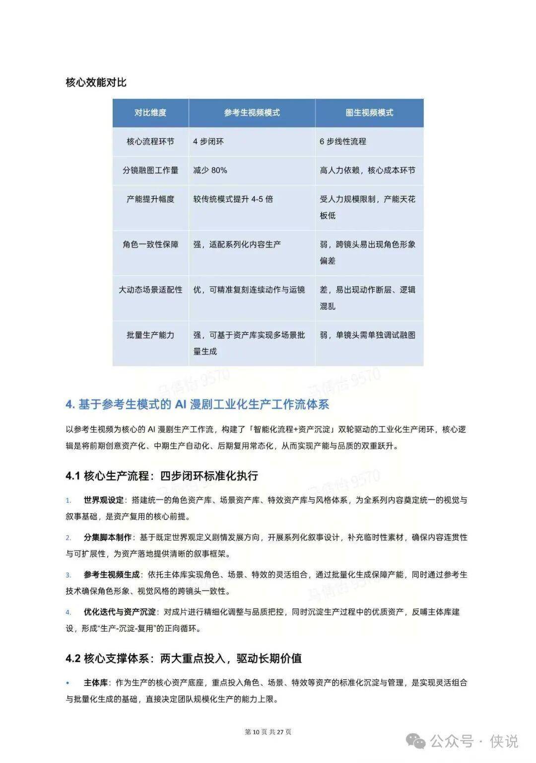
生产流程与技术体系全面重构。传统线性模式被 AI 自动化取代,“漫剧即动态分镜” 成为核心逻辑。参考生视频模式凭借 4 步闭环流程,减少 80% 分镜融图工作量,产能提升 4-5 倍,成为工业化生产核心。团队组织向创意驱动转型,剥离低价值执行岗,强化资产沉淀能力。技术上形成六层全栈架构,漫剧专属模型需具备一致性控制、动态效果、专业镜头语言等八大核心能力,配套组件化工具提升生产效率。
行业未来聚焦垂直优化与标准建设。当前模型垂直适配不足、配套工具缺失、标准不统一仍是痛点,后续需完善漫剧专属数据、评测体系与生产 SOP,推动行业从规模竞争转向品质竞争,助力中国 AI 漫剧高质量出海。
报告目录:
AI 漫剧行业发展现状与核心趋势
AI 漫剧生产流程变革与核心需求拆解
AI 漫剧工业化生产核心模式与效能对比
基于参考生模式的 AI 漫剧工业化生产工作流体系
传统图生团队向参考生工业化团队的组织转型方案
AI 漫剧全栈技术架构体系
AI 漫剧专属视频模型核心能力图谱
场景化组件化工具能力
AI 漫剧视频模型优化与行业标准化建设方向
总结与展望
#AI漫剧#参考生视频#工业化生产#视频模型#AIGC#数字内容#漫剧出海#资产沉淀#生产SOP#角色一致性
报告预览如下(末尾下载通道):






















