2026年品牌出海行动指南报告
2026 年中国品牌出海已告别粗放扩张,迈入精细化运营、品牌化深耕、本地化适配的高质量新阶段,合规、AI、生态协同成为核心关键词,企业需以全链路能力构建长期全球竞争力。
报告指出,当前出海逻辑已从流量驱动转向能力驱动,四大核心趋势重塑行业:AI 深度渗透全流程,本地化成生存底线,全球合规门槛持续抬高,消费者需求向个性化升级。平台与独立站格局同步变革,亚马逊、 TikTok Shop规则收紧,独立站从可选项变为必选项,全渠道协同成为增长关键。
出海全链路可拆解为七大核心板块:趋势洞察明确市场方向,全渠道协同以独立站为核心搭建增长中枢,精准流量采用广告 + 内容 + KOL 组合打法,深度用户运营实现从交易到忠诚的转化,本地化适配覆盖支付与物流,长期生态构建产品与团队壁垒,实战战略打通全链路协同。
同时,品牌出海需跨越营销、转化、支付、物流四大痛点,放弃低价内卷,转向价值竞争,通过全球化思考、区域化执行平衡布局,依托生态伙伴协同降低风险,最终实现从产品输出到品牌认同、从外来者到本地共建者的转型。
报告目录:
趋势篇:市场洞察
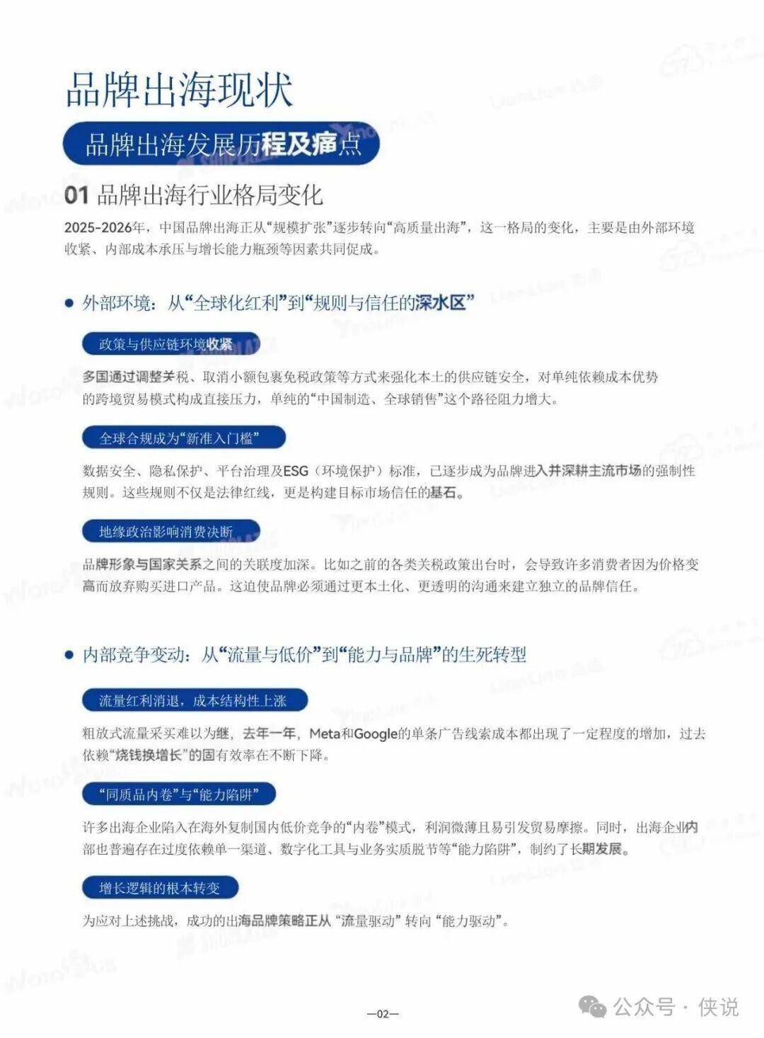
品牌出海现状
品牌出海趋势
全渠道协同:构建品牌增长中枢
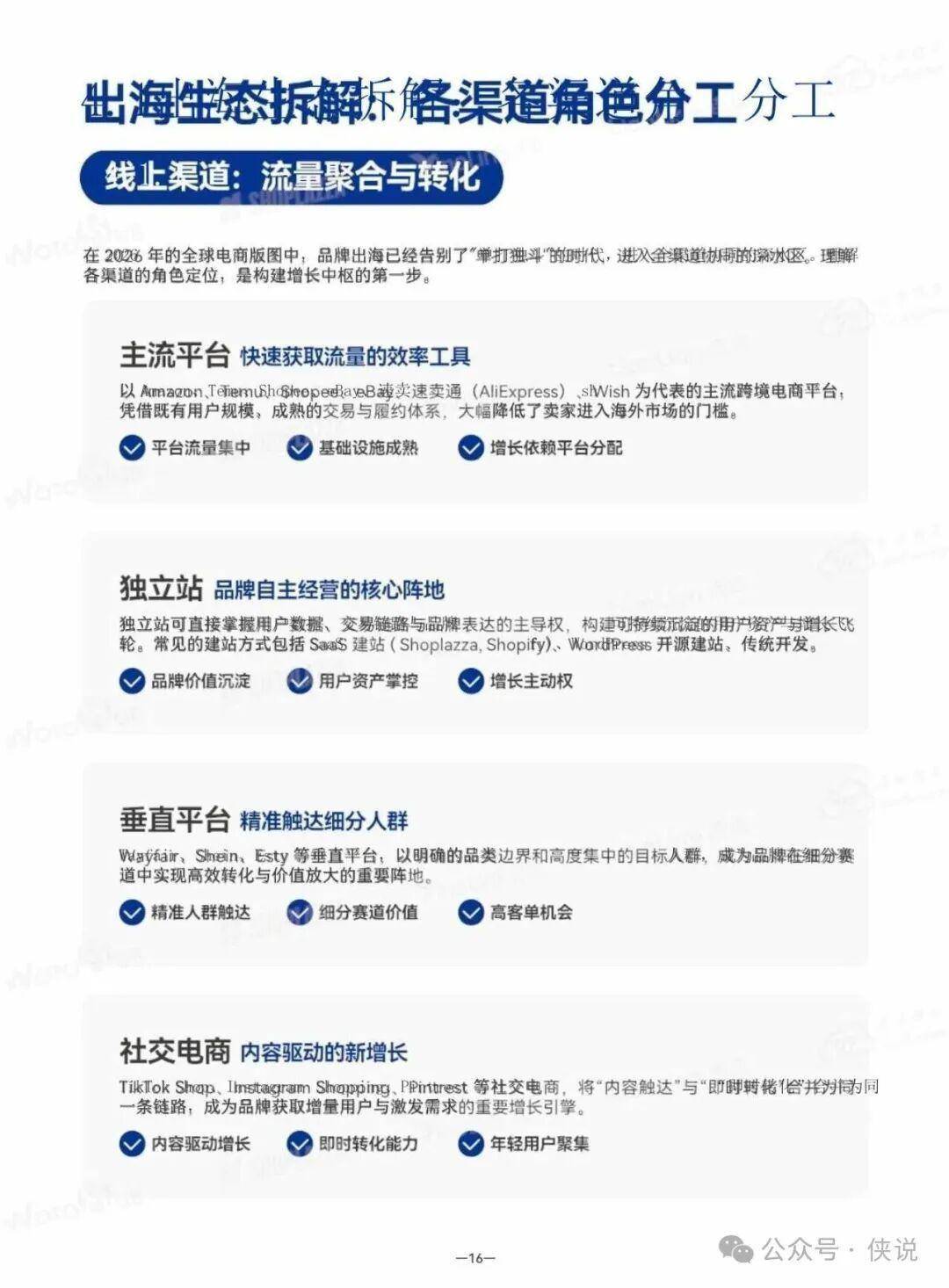
出海生态拆解:各渠道角色
独立站搭建
精准流量获取:广告 + 内容 + KOL 组合
付费广告:快速起量
内容营销:建立心智
KOL/KOC 合作:借势信任
深度用户运营:从交易到忠诚
私域流量沉淀
口碑营销
本地化适配:融入目标市场
金融支付
物流
长期生态构建:品牌增值与壁垒
产品矩阵扩展
全球化团队与文化
实战篇:全链路协同战略
#品牌出海#精细化运营#独立站#跨境电商#本地化#全球合规#AI赋能#全渠道营销#KOL营销#跨境支付
报告预览如下(末尾下载通道):






















