餐饮AI炒菜机器人研究报告2026
餐饮行业的连锁化升级、人力成本攀升与消费需求变化,正推动 AI 炒菜机器人从技术探索走向规模化商用。
2026 年餐饮 AI 炒菜机器人研究报告显示,需求、技术、消费、资本四大因素共同发力,让这一设备成为餐饮企业降本增效、实现标准化的核心抓手,行业即将进入放量增长阶段,未来五年将保持高速发展,2030 年市场规模预计突破 110 亿元。
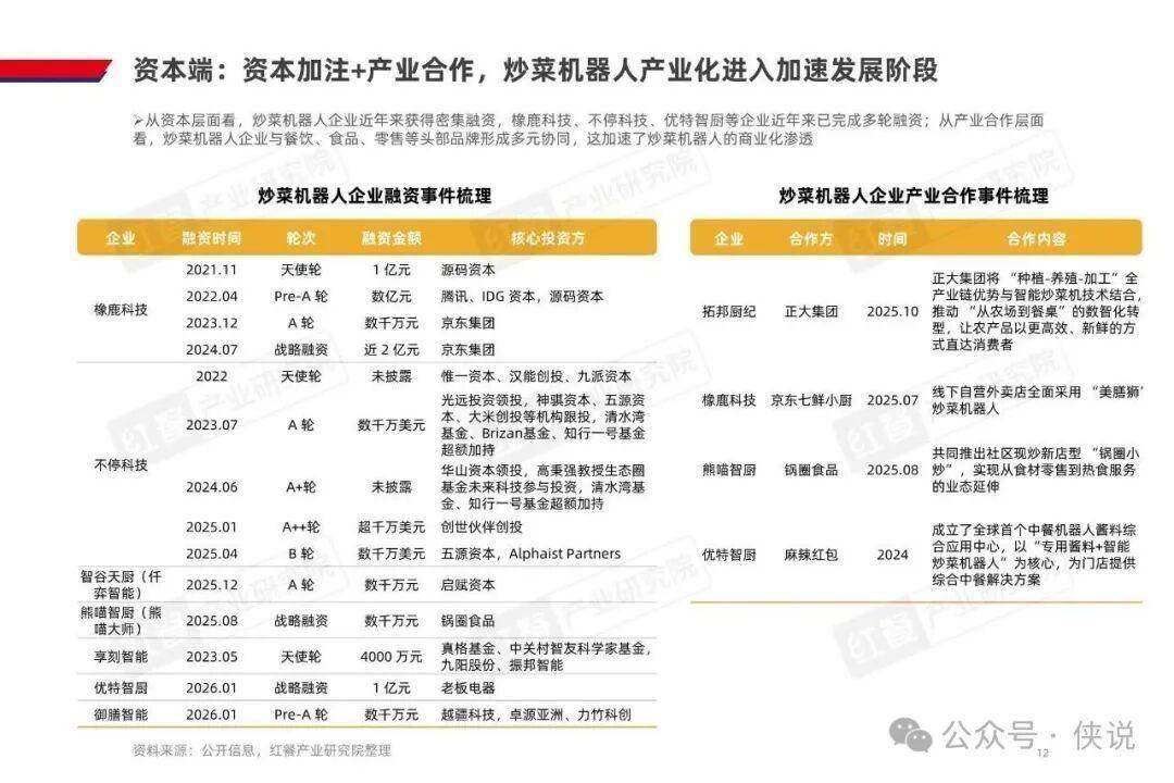
AI 炒菜机器人的商业化落地,源于多端需求的共同驱动。餐饮连锁化率提升对标准化提出更高要求,而人力成本占营收 22%、社保新规落地进一步推高用工成本,叠加人均消费下行,企业降本增效需求迫切;技术端实现温控、翻炒的锅气还原,自动化与智能化也大幅降低使用门槛,还能通过 AI 实时调整烹饪参数,解决传统人工炒菜的出品不稳定问题;消费者对现炒和烟火气的追求,也让机器人炒菜成为餐饮企业的重要解决方案;资本加注与产业合作加速,更是为行业发展注入动力。
其商业价值已在多场景得到验证,不仅能将后厨人效提升 2~3 倍、坪效提升 10%、能耗下降 20%~30%,还推动厨师角色从执行者转型为研发者,后厨组织架构也向更精简的模式升级。
同时,AI 炒菜机器人还破解了中餐出海 “人、味、店不可复制” 的痛点,助力中餐品牌海外扩张。未来,在 AI 技术驱动下,炒菜机器人将向更智能、更体系、更普惠方向发展,还将催生无人智慧食堂等新型门店模型,重构餐饮行业发展格局。
报告目录:
餐饮行业发展推动炒菜机器人的应用:四因素共同推动炒菜机器人发展
炒菜机器人发展态势:进入放量增长阶段,2030 年市场规模将突破 110 亿元
炒菜机器人商业价值分析:后厨人效提升 2~3 倍,坪效提升 10%,能耗下降 20%~30%
总结与展望:AI 技术驱动炒菜机器人向更智能、更体系、更普惠的方向演进
#AI炒菜机器人#餐饮标准化#餐饮行业#商用落地#中餐出海#人机协同#智能烹饪#技术突破
报告预览如下(末尾下载通道):























