火山引擎:2025数据智能体实践指南
在数据爆炸与AI技术飞速发展的时代,企业面临着海量数据价值挖掘难、AI技术供给与业务价值兑现脱节的核心矛盾。2025年国务院《关于深入实施“人工智能+”行动的意见》推动智能体广泛应用,数据智能体作为解决企业决策效率与价值创造难题的关键方案应运而生。
当前,AI领域投资规模庞大,但仅有少数项目能实现清晰正向回报,根源在于企业对AI本质存在认知误区,过度追求技术完美而忽视商业价值。 火山引擎基于大规模实践与深度调研发现,数据智能体的成功关键在于70%的上下文能力与领域知识,而非单纯依赖模型本身;80%的准确率配合高灵活性即可创造10倍价值,且其并非BI的替代品,而是企业“第二决策系统”。
《2025数据智能体实践指南》系统性梳理了数据分析范式的三次跃迁,从BI时代的自动化、 ChatBI时代的普惠化,到智能体时代的伙伴化,构建了数据智能体的能力框架、技术架构与实施路径,为企业在AI时代的数据能力建设提供了务实参考,助力企业实现从技术驱动到价值驱动的转型。
报告目录:
前言
第一部分:认知重构篇
1.演进脉络——数据分析范式的三次跃迁
2.穿透迷雾——AI时代的理性回归
第二部分:体系构建篇
3.技术架构——确定性与不确定性的优雅平衡
4.概念定义与能力框架
第三部分:价值实现篇
5.实施路径与风险管控
6.应用场景与价值创造
第四部分:产业展望篇
7.结语:在不完美中创造价值
8.标准建设与生态发展
9.技术演进趋势与产业机遇
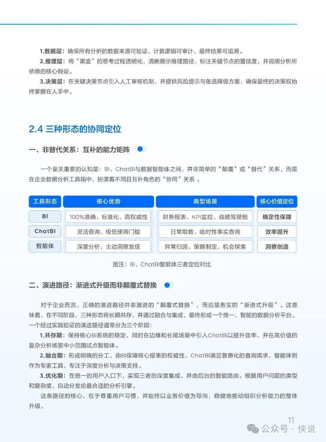
报告预览如下(末尾下载通道):


















